谈球吧·(中国)-官方网站
欢迎您来到谈球吧登录入口——谈球吧!
集团首页
书香校园
数字校园
网站首页
关于我们
谈球吧简介
组织架构
岗位职责
党政领导
新闻公告
谈球吧新闻
通知通告
学历教育
成人高招
教务信息
自学考试
学籍学历
网络远程
培训中心
培训新闻
培训项目
职业培训
党群工作
党建工作
工会工作
资料下载
联系我们
咨询电话
您现在的位置:
网站首页
>>
新闻公告
>>
通知通告
>>
正文
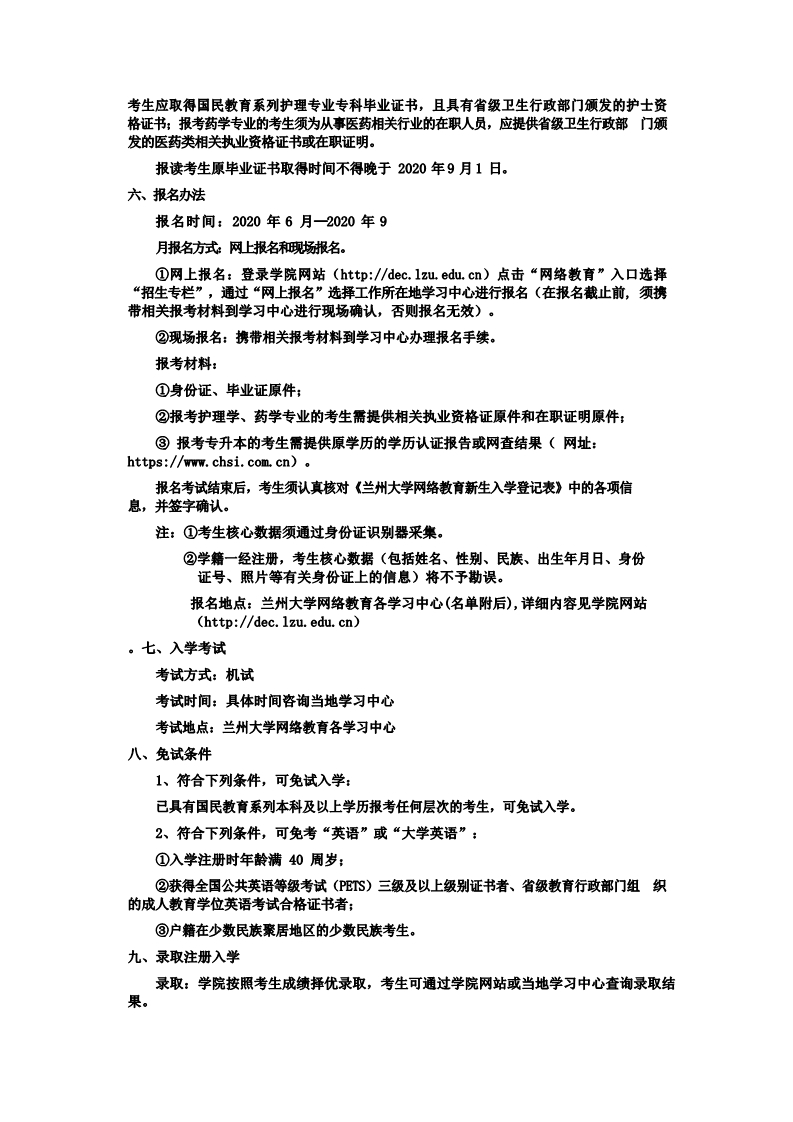
兰州大学网络教育(谈球吧登录入口学习中心)2020年秋季招生简章
2020年06月05日 18:35 点击:[]
附件【
兰州大学网络教育(谈球吧登录入口学习中心)2020年秋季招生简章.pdf
】已下载
次
上一条:
公司2020年上半年自学考试环节(上机)考试报名通知
下一条:
关于2020年上半年自学考试本科毕业论文提交通知
【
关闭
】
[2025-06-16]
谈球吧召开员工会筹备组第一次会议
[2025-06-10]
公司2024-2025学年第二学期期末考试圆满结束
[2025-05-22]
深化交流促发展 协同创新共提升 河南科技大学谈球吧来公司调研交流
[2025-05-19]
公司承办商丘市人才集团有限公司职业发展赋能—工程造价精细化管理培训班
[2025-05-10]
健康端午・童享六一 —— 谈球吧(培训中心)分工会双节同庆活动圆满举行
[2025-05-09]
谈球吧召开普通话水平测试站2025年春夏安全稳定 工作会议
版权所有 CopyRight 谈球吧·(中国)-官方网站. ALL Right Reserve 豫ICP备13002877号-2 地址:中国河南,郑州市文化路80号谈球吧登录入口文北校区